首页
关于我们
集团概况
组织架构
新闻中心
人才招聘
工作动态
公示公告
党的建设
党建动态
党风廉洁
纪检监察
群团工作
党建学习教育专栏
建设成果
企业文化
搜索
关于我们
四川远歌农业集团有限公司
集团概况
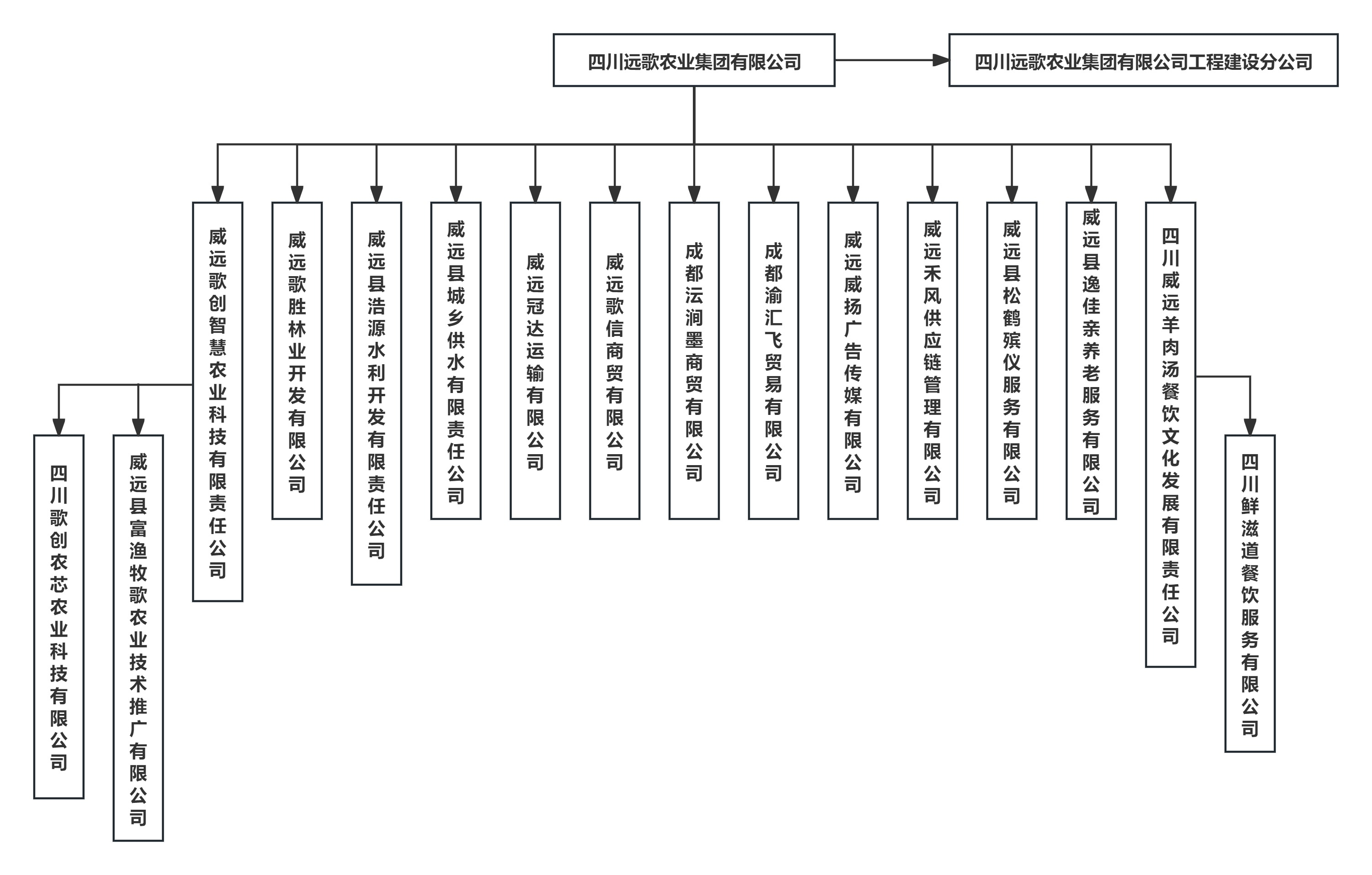
组织架构
组织架构
Copyright © 2020-2024 四川远歌农业集团有限公司 版权所有
Sitemap
备案号:四川省内江市威远县二环路北段399号
0832-8050608